【申报通知】关于遴选娄底市2025年度中小企业数字化转型城市试点示范项目的通知



娄底市工业和信息化局   娄底市财政局

关于遴选娄底市2025年度中小企业

数字化转型城市试点示范项目的通知



各县市区(科)工信局、财政局,娄底经开区产业发展局、财政局,各有关企业、各有关服务商:

      根据《娄底市中小企业数字化转型城市试点工作方案》(娄工信中小企业〔2024〕9号)、《娄底市支持中小企业数字化转型城市试点的若干政策》(娄工信中小企业〔2024〕101号)有关安排,现组织开展2025年度娄底市中小企业数字化转型城市试点示范项目评定工作,有关事项通知如下。

申报条件

图片
图片

      (一)本次试点示范项目类别共7类,各类别申报主体如下:

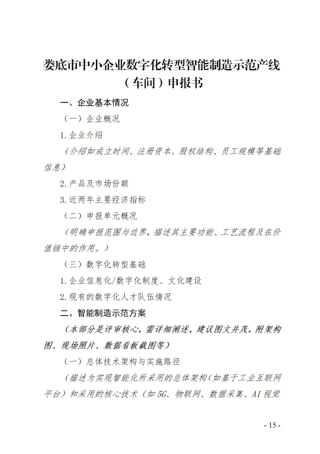
      1.数字化标杆工厂、智能制造示范产线(车间)、数字化转型典型应用场景:申报主体为娄底市中小企业数字化转型试点企业且通过试点改造验收,其数字化水平需达二级及以上。同一企业最多同时申报2个类别。

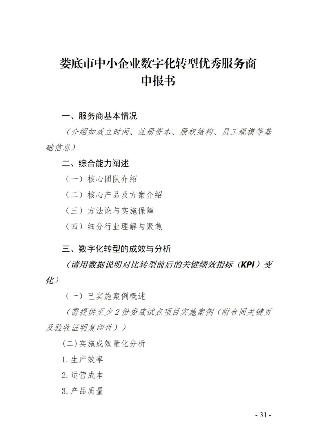
      2.高质量“小快轻准”数字化产品及解决方案、优秀数字化转型服务商:申报主体为入围娄底市中小企业数字化转型服务商名单并参与娄底市中小企业数字化改造试点项目的服务商。

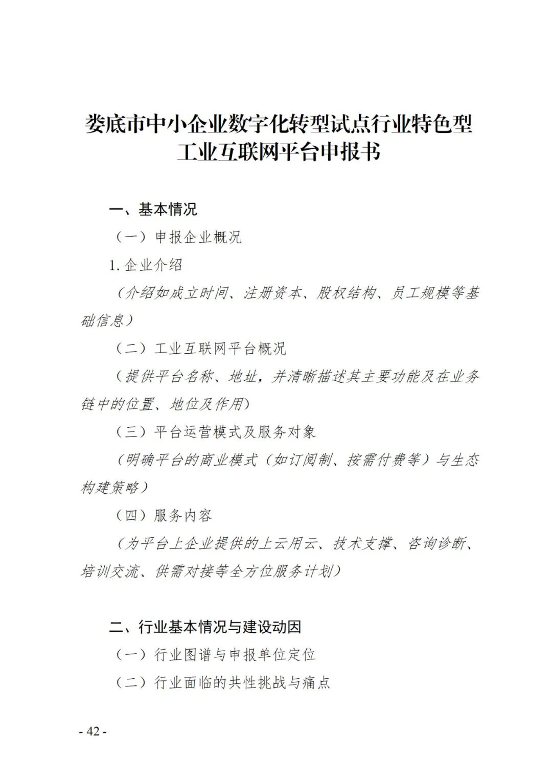
      3.中小企业“链式”转型典型案例、行业特色型工业互联网平台:申报主体应为娄底市中小企业数字化转型城市试点项目中精品钢材、农机装备、电子陶瓷、食品加工四个细分行业的链主企业、龙头企业或数字化转型服务商。

  (二)截至申报日,申报企业未被“信用中国”列入“失信被执行人”(www.creditchina.gov.cn),且未被“国家企业信用信息公示系统”列入“严重违法失信名单”(www.gsxt.gov.cn)。

工作流程

图片
图片

      (一)组织申报。各县市区工信、财政部门组织辖区内符合条件企业积极申报,填写娄底市中小企业数字化转型试点示范项目相关申请表;

      (二)审核及推荐。县市区工信部门会同同级财政部门审核申报企业是否为辖区内试点企业、申报材料是否完整规范,择优推荐至市工信局、市财政局;

      (三)专家评审。市工信局联合市财政局组织开展专家评审工作;

      (四)名单公示。对拟确定的娄底市中小企业数字化转型试点示范项目名单在娄底市工信局、娄底市财政局门户网站进行公示,并对有异议项目组织复查、复核。

      (五)资金拨付。按程序拨付相关奖励资金,同一企业同一项目奖励资金遵循就高不就低原则,不予重复补贴。

申报要求

图片
图片

      (一)转型示范标杆

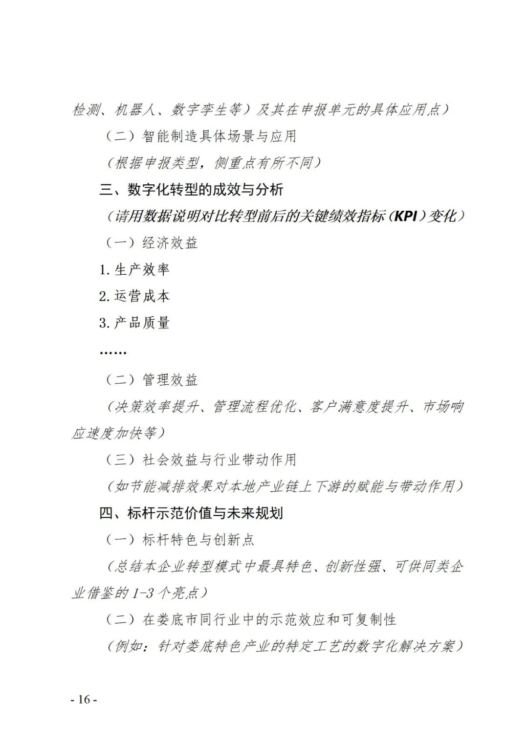
      1.数字化标杆工厂:聚焦生产管理过程数字化应用,遴选在系统互联互通、数据集成应用、精益生产创新、提质降本增效等方面成效突出,形成良好行业示范带动效应的工厂。企业数字化水平达三级及以上或转型成效突出的企业优先。

      2.智能制造示范产线(车间):支持制造环节数字化、智能化改造,遴选在试点实施期间,完成产线或车间智能化改造,实现设备物联与数据采集、有效提升生产效率与管理水平的企业。

      3.数字化转型典型应用场景:鼓励企业将人工智能、大数据、大模型、云计算等新一代信息技术应用于制造业的各个环节,实现深度融合与创新。重点支持在设计、研发、生产、仓储、质量、安全等领域,通过技术应用实现显著效益、具有行业示范意义的典型场景。

      (二)供给能力建设

      1.高质量“小快轻准”数字化产品及解决方案:面向细分行业共性需求和痛点问题,遴选应用范围广、企业评价好,且拥有自主知识产权的高质量“小快轻准”数字化产品及解决方案。该产品或解决方案必须已应用在本次试点项目中。

      2.优秀数字化转型服务商:以企业需求为导向,遴选签约数量多、实施效果好、企业评价高、信息报送及时、工作配合积极的数字化转型服务商,须同时具备咨询规划、解决方案、系统部署、运维服务等综合服务能力。

      3.中小企业“链式”转型典型案例:鼓励链主企业、龙头企业、数字化转型服务商通过技术赋能、供应链赋能、平台赋能和生态赋能等方式带动产业链供应链协同转型,遴选实践路径清晰、转型效果显著、行业借鉴性强的典型案例。

      4.行业特色型工业互联网平台:支持建设行业级工业互联网平台,遴选在细分行业内建设运营,带动行业中小企业上云上平台,赋能企业利用数字技术实现提质降本增效,且对行业转型支撑明显、服务覆盖广泛、企业高度认可的行业特色型工业互联网平台。

有关要求

图片
图片

      (一)申报单位请于11月20日前提交相关申报表(附件1-7)。请各县市区工信部门会同财政部门分别于11月25日前完成推荐汇总表(附汇总表,附件8)并报市工信局、市财政局。

      (二)入选单位应积极配合市县两级开展看样学样活动,将数字化转型相关经验推广至更多中小企业。

联系方式

图片
图片

      联系人:市工信局王文胜,电话:13507388616

      市财政局刘  嘉,电话:13007383333

      邮  箱:ldzxsz@163.com


附件:

      1.娄底市中小企业数字化转型标杆工厂申请表  

      2.娄底市中小企业数字化转型智能制造示范产线(车间)和智能工位企业申请表

      3.娄底市中小企业数字化转型典型应用场景申请表

      4.娄底市中小企业数字化转型高品质“小快轻准”产品及解决方案申请表

      5.娄底市中小企业数字化转型优秀服务商申请表

      6.娄底市中小企业数字化转型“链式”典型案例申请表

      7.娄底市中小企业数字化转型试点行业特色型工业互联网平台申请表

      8.娄底市中小企业数字化转型试点企业标杆推荐汇总表


娄底市工业和信息化局   娄底市财政局

2025年10月27日

图片
图片
图片
图片
图片
图片
图片
图片
图片
图片
图片
图片
图片
图片
图片
图片
图片
图片
图片
图片
图片
图片
图片
图片
图片
图片
图片
图片
图片
图片
图片
图片
图片
图片
图片
图片
图片
图片
图片