市经信局关于征求《黄石市中小企业数字化转型试点城市
实施方案(征求意见稿)》意见的公告
为推进我市省级中小企业数字化转型试点城市建设,根据工作安排,我局起草了《黄石市中小企业数字化转型试点城市实施方案(征求意见稿)》,现予以公示,欢迎社会各界就相关内容提出意见建议。征求意见时间:2024年2月5日至2024年3月5日。
公示期内如有异议,请以书面形式反馈至黄石市经信局信息化推进科。
联系电话:0714-6288629 0714-6260937
通讯地址:黄石市下陆区杭州西路194号
附件:《黄石市中小企业数字化转型试点城市实施方案(征求意见稿)》
黄石市经济和信息化局
2024年2月5日
附件
黄石市中小企业数字化转型试点城市实施方案
(征求意见稿)
为扎实推进我市省级中小企业数字化转型试点城市建设,进一步引导和推动广大中小企业加快数字化转型,确保完成试点各项目标任务,根据我市申报湖北省中小企业数字化转型城市试点方案和有关工作要求,制定本实施方案。
一、总体思路
以习近平新时代中国特色社会主义思想为指导,深入贯彻党的二十大精神,坚持“政府引导、企业主体,问题导向、注重实效,试点先行、复制推广”的原则,充分发挥我市在全省工业互联网和中小企业数字化转型领域先行先试优势,以我市重点产业链和优势产业为重点,通过分行业推进、轻量级改造、快速化复制,推动产业“链式”数字化转型,全面提升我市中小企业数字化水平,为湖北省乃至全国中小企业数字化转型提供黄石经验。
二、工作目标
到2025年试点结束,全市完成数字化改造的中小企业数量超过200家;培育中小企业数字化转型示范企业20个,“小快轻准”(小型化、快速化、轻量化、精准化)解决方案和产品20个;形成4个“链式”数字化转型的典型案例,推动我市创建“转型效果好、示范带动强、覆盖范围广”的省级中小企业数字化转型试点标杆城市。
三、重点工作
(一)分行业推进试点改造
1.明确改造企业名单。以高端装备、电子信息、铜铝精深加工、生物医药等4个纳入试点的细分行业为重点,逐步扩大试点行业范围,组织开展中小企业数字化转型试点企业申报。加强政策宣传引导和多渠道动员,遴选数字化转型基础较好、转型需求迫切的中小企业作为试点企业,推动规上工业中小企业“应改尽改”、规下工业中小企业“愿改尽改”。
2.优选数字化服务商。针对我市中小企业数字化转型特点和实际需要,面向全国范围遴选一批优质数字化服务商,构建黄石市中小企业数字化转型服务商资源池。充分发挥数字化服务商整体规划、系统集成、资源统筹等优势,为中小企业提供数字化转型产品和集成解决方案。按照“控制增量、优化结构、动态调整”的原则加强对数字化服务商的动态管理。
3.推动企业数字化改造。大力推广《中小企业数字化转型指南》《中小企业数字化水平评测指标》等标准,组织数字化服务商对试点企业进行转型体检和咨询诊断,给出诊断评估意见和改造建议。试点企业按照诊断建议,并基于自身数字化改造需求,优先从服务商资源池选择服务商开展数字化改造,实现生产经营主要环节数据的采集和系统的互联互通。
4.验收企业转型成效。试点企业完成数字化改造后,以政府购买服务方式组织第三方专业机构开展验收工作,从企业应用成效、数据贯通程度、投入产出比、企业管理体制配套改革等方面,科学评价改造成效,并按照工信部发布的最新版《中小企业数字化水平评测指标》,评定企业改造后的数字化水平等级,达到二级及以上水平的企业,按照不高于其数字化改造实际投入(相关的软件、云服务、网关、路由等支出)的40%予以补助,每家最高20万元。
(二)复制推广一批试点样板
1.培育一批标杆样板企业。按照轻量化改造、高性价比服务、短工期实施、可复制性等原则,分行业培育一批中小企业数字化转型的样板(示范)企业,对获评市级数字化转型样板(示范)企业的,在数字化改造补助的基础上,再给予最高10万元奖励。加强样板(示范)企业的宣传推广,编制优秀案例集,推动同行业中小企业数字化转型。
2.遴选一批优秀产品和服务商。制定优秀产品和优秀服务商遴选标准,按照“成熟一批、总结一批、推广一批”的原则,从技术先进、部署便捷、效益明显、企业认可等维度遴选一批“小快轻准”优秀解决方案和产品,从服务数量、服务效能、服务质量等维度遴选一批数字化转型服务成效较好的优秀服务商。对获评为市级优秀“小快轻准”数字化产品的,给予最高5万元奖励,每个服务商奖励不超过20万元。
3.打造一批“链式”转型案例。围绕技术赋能、供应链赋能、平台赋能、生态赋能、绿色赋能等“链式”转型模式,编制黄石市中小企业“链式”数字化转型典型案例集,加强对典型高效“链式”数字化转型案例模式的宣传推广,总结提炼黄石“链式”转型发展模式,形成“链式”数字化转型的可复制推广经验,提升我市产业链供应链韧性和安全水平。
4.开展一系列供需对接活动。持续开展“云行荆楚”暨数字经济培训会、工业互联网一体化进园区“百城千园行等专题活动,强化企业数字化转型在“产品、服务、人才、技术、金融”等方面精准供需对接,发挥标杆引领作用,组织开展示范企业深度行等活动,实地体验数字化转型成效,推动“看样学样”复制推广。
(三)加强试点工作的服务支撑
1.丰富数字化转型产品及服务。支持各类数字化服务商根据细分行业共性和企业个性需求,不断丰富完善数字化转型产品服务清单。围绕行业共性需求场景集成开发一批“小快轻准”数字化产品及解决方案,针对改造企业个性需求,形成定制化产品服务,为企业数字化转型赋能。支持集成服务商联合软件服务商,聚焦企业生产经营管理环节数字化转型需求打造一体化的整体解决方案。
2.推动大中小企业融通发展。支持试点行业的链主企业、龙头企业联合数字化转型服务商、国家智库、行业协会等机构,依托工业互联网平台带动产业链供应链上下游中小企业在研发设计、生产制造、订单管理、仓储物流、分销售后等环节实现数字化协同和产能共享,推动创新链、产业链、人才链、资金链深度融合,促进大中小企业融通发展。对获评为省级工业互联网(行业级)平台的企业,给予最高50万元奖励。
3.搭建数字化转型服务平台。建设黄石市中小企业数字化转型公共服务平台,实现“线上+线下”服务联动,集成高端智库、测试验证、供需对接、人才培训、转型咨询、成果展示等功能服务,为中小企业提供一站式数字化转型服务。
4.加强数字化转型人才培训。一是持续举办黄石市工业互联网专题培训班,利用线下线上相结合的方式,为试点企业“一把手”、“CIO”开设专题培训课程。二是支持数字化服务商为试点企业提供顾问式服务,为企业人员开展技术培训,增强企业员工数字化能力。三是支持在黄高等院校、职业学校加强对中小企业数字化人才的培养,共建人才实训基地。
四、工作安排
本次试点工作分为三个阶段实施,分别为工作准备阶段、试点实施阶段和总结验收阶段。
(一)工作准备阶段(2023年10月-2023年12月)
做好2023年市级中小企业数字化转型试点总结工作,启动省级试点建设,制定有关工作方案,开展试点企业摸底和数字化服务商征集工作。
(二)试点实施阶段(2024年1月-2025年10月)
1.2024年1月-9月:完成全市第一批试点企业数字化改造;
2.2024年10月:开展试点城市建设中期绩效评价;
3.2025年1月-10月:完成全市第二批试点企业数字化改造。
(三)总结验收阶段(2025年11月-2025年12月)
从数字化改造、复制推广、中小企业创新能力提升、典型经验做法及财政资金使用等方面开展试点城市工作绩效自评估,总结中小企业数字化转型黄石经验,做好试点城市工作终期验收。
五、保障措施
(一)加强组织领导。市工业互联网创新发展领导小组负责全面指导、统筹我市中小企业数字化转型试点城市工作,市经信局、市财政局负责牵头具体推进试点建设,协调相关部门、县市区落实工作责任,确保高质量完成试点工作任务。
(二)加强资金保障。按照“企业出一点、服务商让一点、政府补一点”的原则,统筹省级中小企业数字化转型试点奖补资金、市级配套资金,专项用于中小企业数字化转型试点城市建设,鼓励有条件的县市区给予财政配套支持,进一步降低中小企业数字化转型资金成本。鼓励金融机构、电信运营商参与试点城市建设,进一步加强中小企业数字化转型资金保障。
(三)加强过程监管。加强对试点企业和数字化服务商遴选、企业数字化改造、经验复制推广等工作的全流程监管,强化成效评估,确保试点工作可持续、可评判、可追溯,及时总结经验,实现长效监管。
(四)保障数据安全。落实有关法律法规和政策标准等要求,指导数字化服务商、工业互联网平台等建设服务主体,从云、网、端、数据等维度建立安全防护机制,明确安全责任边界,强化数据全生命周期安全管理,切实保障中小企业数据安全和权益。
(五)强化宣传推广。充分发挥市场主体、行业组织的作用,通过论坛、供需对接会、技术研讨会等形式,加强政策宣贯、合作交流、科技成果推广应用,强化对试点城市工作的宣传,引导更多中小企业参与数字化转型,打造中小企业数字化转型“黄石样板”。
本方案自印发之日起施行,有效期至2025年12月31日。
附件:1.2024年黄石市中小企业数字化转型城市试点工作
推进计划
2.2025年黄石市中小企业数字化转型城市试点工作
推进计划
附件1
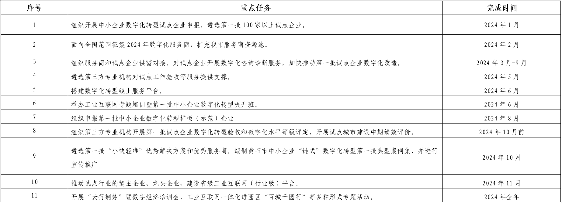
2024年黄石市中小企业数字化转型城市试点工作推进计划

附件2
2025年黄石市中小企业数字化转型城市试点工作推进计划

发表回复
要发表评论,您必须先登录。